Histamine Intolerance Report

Histamine has many functions: as a neurotransmitter, communicating messages to and from the brain and nervous system; triggering the release of stomach acid to help digestion; and it can also be released after stress, injury or allergic reaction as part of the body’s immune response.

Histamine has many functions: as a neurotransmitter, communicating messages to and from the brain and nervous system; triggering the release of stomach acid to help digestion; and it can also be released after stress, injury or allergic reaction as part of the body’s immune response.

Histamine intolerance is the body’s reaction to an imbalance between accumulated histamine and the capacity to break it down. When the body is unable to break histamine down quickly enough it becomes toxic. Symptoms of histamine toxicity may include skin irritation or breathing difficulties (mimicking an allergic reaction), digestive problems, headaches, insomnia and anxiety.

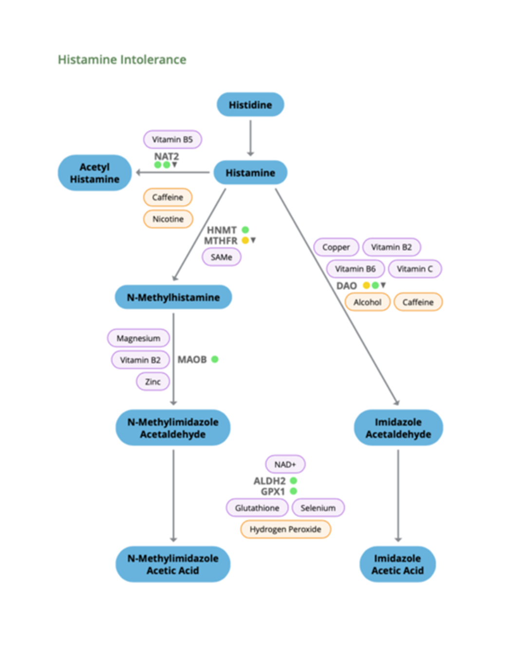
The Histamine Intolerance test analyses the genes and nutrients needed to breakdown and remove histamine, showing where disruptions occur and how to support optimal function. Diamine oxidase (DAO), which primarily breaks down histamine in the gut, can be impaired by gastrointestinal disease or ‘blockers’ such as alcohol, smoked or fermented foods, black tea, green tea and some medications such as non steroidal anti-inflammatory medications (ibuprofen or aspirin). Insufficient histamine-n-methyl- transferase (HNMT) in the nervous system and lungs can also lead to histamine overload.

Genes Included

Nervous, Immune: HNMT, MAOB and NAT2
Methylation: MTHFR
Gastro Intestinal: ALDH2, DAO and GPX1

All Lifecode Gx®  reports include:

  • Personalised, colour-coded genotype results

  • Detailed descriptions of gene function and SNP impact

  • Clinically relevant SNPs

  • Information on nutrient and other epigenetic effects

  • Links to supporting research evidence

Buy
All reports